轉知110學年度國民中小學應屆畢業生縣長獎給獎計畫之附件二,詳如說明,請查照。

上一則公告 下一則公告

一般公告 / 張貼者 教務主任    


張貼日期: 2022-01-03 09:49:47  點閱:204


一、依據本府110年11月4日府教特字第1100396739號函(諒達)及本府110年12月23日府教特字第1100473032號函(諒達)辦理。

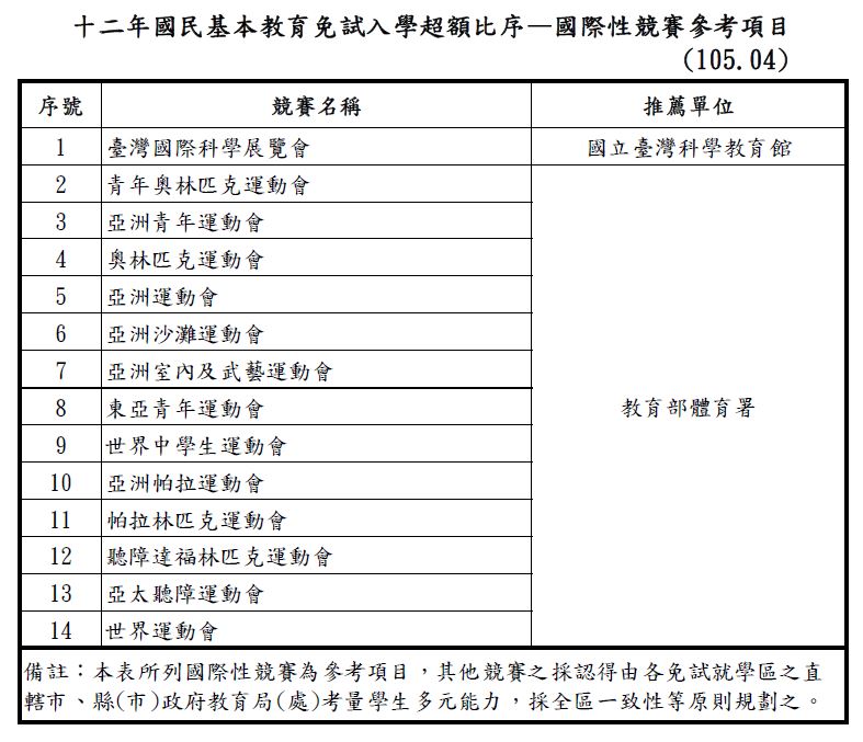
二、有關110學年度國民中小學應屆畢業生縣長獎給獎計畫:玖、注意事項:六、 國際性賽事給獎資格以教育部公告之「十二年國民基本教育免試入學超額比序國際性競賽參考項目附件二 」為準。惟本府於前開函文檢附教育部公告之「十二年國民基本教育免試入學超額比序國際性競賽參考項目附件二 」係誤檢附為本縣版本,特此更正為教育部公告之版本,競賽項目共14項

三、110學年度國民中小學應屆畢業生縣長獎給獎標準以本公告之給獎計畫為準。

四、檢附更正版110學年度國民中小學應屆畢業生縣長獎給獎計畫電子檔及教育部公告之「十二年國民基本教育免試入學超額比序國際性競賽參考項目」電子檔各1份。


近月內熱門公告
  • 2026-03-26 174
      函轉本縣115年公立國民小學暨幼兒園教師介聘他縣巿服務作業相關...
  • 2026-03-26 166
      函轉115學年度彰化縣國民小學暨公立幼兒園教師申請縣內介聘他校...
  • 2026-03-26 139
      關於學生活動相簿、活動影片,因部分家長未同意授權,故暫不開放...
  • 2026-04-07 118
      轉知「彰化縣115學年度國民小學暨幼兒園教師聯合甄選簡章」1份,...
  • 2026-04-08 97
      紙風車劇團來彰化社頭了! 4/11(六) 17:00 在社頭里樂公園將演出...
  • 2026-04-01 90
      賀!本校五年甲班 李承翰同學、蕭映晴同學參加彰化縣114學年度「...
  • 2026-04-01 87
      賀!本校六年乙班 何芊妤同學、詹于加同學參加彰化縣114學年度「...
  • 2026-04-01 77
      賀!本校 許馨予老師、鄭玉琦老師 參加彰化縣「讀步彰化 飛越雲...
  • 2026-03-27 76
      轉知 本縣「2026彰化文化護照集章趣:藝文探索獎勵計 畫」
  • 2026-04-15 70
      彰化縣社頭鄉湳雅國民小學114學年度下學期閩南語講古比賽得獎名...
  • 2026-04-01 69
      轉知 社團法人台灣心動家族兒童青少年關懷協會辦理「115年04月 A...
  • 2026-04-08 69
      健康新煮張成果展圓滿成功
  • 2026-04-04 61
      轉知臺北市立大學辦理「115年度國民小學教師進修加註自然領域專...
  • 2026-04-13 58
      賀!六年甲班 呂鼎翔同學、六年乙班 林詠盛同學 參加彰化縣115年...
  • 2026-04-02 57
      彰化縣文化局發行之115年4月號「藝文快訊」月刊電子書線上閱讀連...
  • 2026-04-02 51
      財團法人語言訓練測驗中心「全民英檢」學童版-「小學英檢」(GEP...
  • 2026-04-10 51
      有關本縣114學年度原住民族語言認證獎勵計畫,歡迎本縣民眾及師...
  • 2026-04-10 49
      教育部國民及學前教育署委託國立臺南大學辦理「114學年度本土語...
  • 2026-04-10 49
      有關教育部國民及學前教育署辦理「高級中等學校教師本土語文認證...
  • 2026-04-10 45
      有關本縣原住民族教育資源中心114學年度【語根共築】本土語文原...